Хотин в «Зените» – миллиарды на Кипре?

Могли ли Алексей Хотин и банк «Зенит» вывести деньги «Татнефти» на неудавшемся девелоперском проекте в Истринском городском округе Подмосковья?

Как передает корреспондент УтроNews, «Сбербанк АСТ» выставил на продажу четыре участка на 71,5 гектаров в посёлке Обушковское Истринского городского округа Московской области. Продавцом выступают три организации — ООО «Обушково», ООО «Красный поселок» и ООО «Новый Иерусалим». Однако, их общая кредитная задолженность значительно превышает эту сумму.

Как удалось выяснить нашему изданию, ранее на этих участках реализовывался крупный девелоперский проект с привлечением кредитных средств банка «Зенит», принадлежавшего государственной «Татнефти». Эти деньги могли вывести из проекта в интересах скандального банкира Алексея Хотина.

Участки ведут к офшорам Хотина?

В 2013 году финская компания «Лемминкяйнен» (ООО «Лемминкяйнен Строй», ранее строила ледовую арену в Казани) объявила о старте крупного девелоперского проекта в Истринском районе, строительстве 46 малоэтажных жилых домов по финской технологии, уютных и экологичных. Сроком реализации поставили 2016 год, заказчиком выступила фирма «Микрорайон Кантри», техзаказчиком — ООО «ТСК-менеджмент», а основным кредитором — банк «Зенит», входящий контур бизнеса госкорпорации «Татнефть».

Реализацией первого этапа занималась финская "Лемминкяйнен". Но дальше дело не пошло. Впоследствии эта компания была поглощена финским концерном ЮИТ и вышла из проекта. После этого ЮИТ выкупил ГК "Эталон", затем вошедший в АФК "Система" Владимира Евтушенкова.

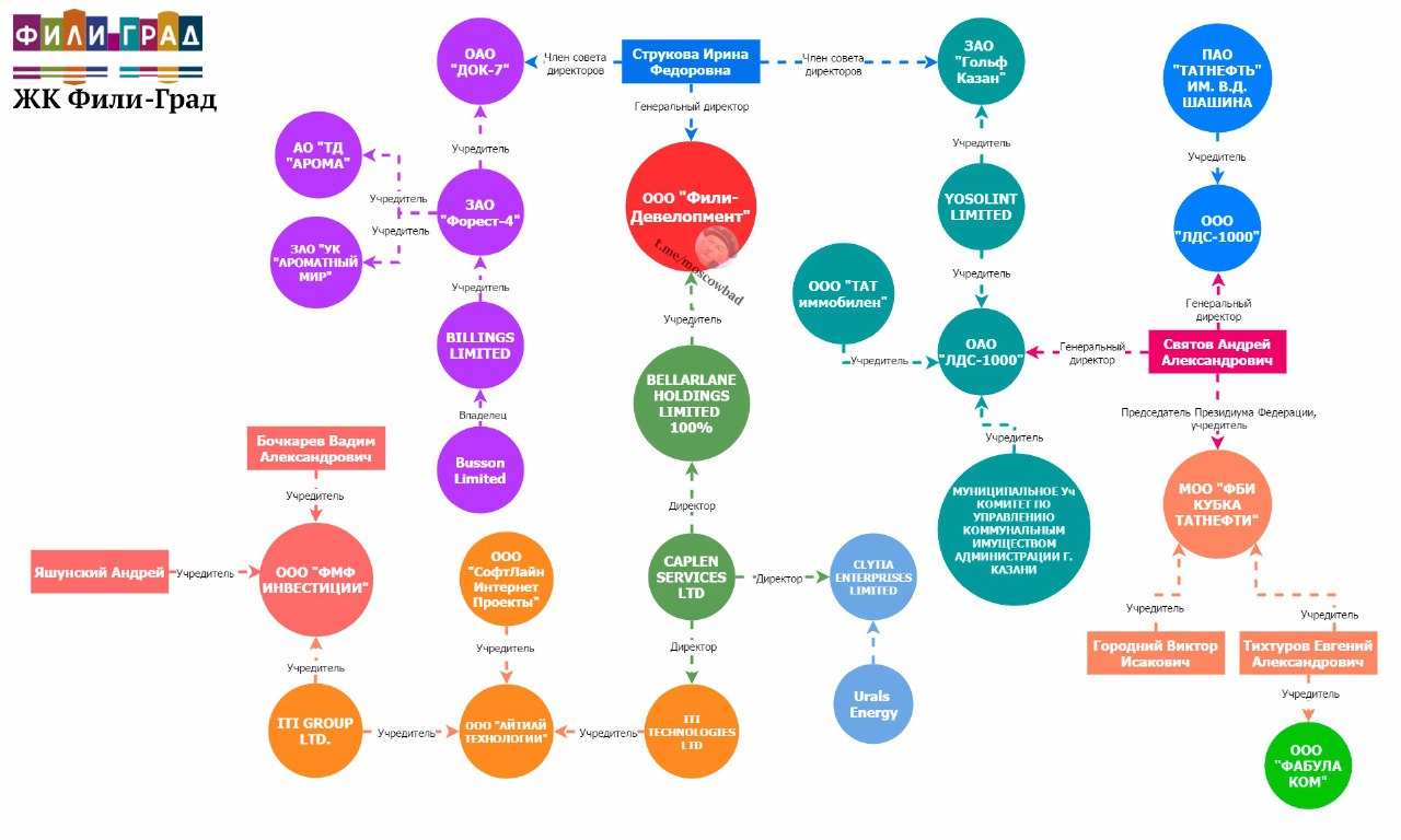
Участки изначально были записаны на ООО «Лэйкленд», нынешние продавцы правопреемники этой организации. Именно за ней могут стоять интересы банкира Алексея Хотина.

Учредителем «Лэйклэнд» выступает Ольга Варламова. Она же была гендиректором ЗАО «Фили Девелопмент», где 99% принадлежало кипрскому офшору «BELLARLANE HOLDINGS LIMITED « и ещё 1% Игорю Фетисову. В 2015 году, т.е. как раз когда «встал» девелоперский проект в «Истре», структуру реорганизовали в ООО, в котором уже 100% принадлежит «БЕЛЛАРЛЕЙН».

Хотин в «Зените» – миллиарды на Кипре? kkiqqqidrriezatf qurikzideriqhtkrt

Согласно данным кипрского реестра юридических лиц, BELLARLANE HOLDINGS LIMITED управляется CAPLEN SERVICES LTD. Эта же структура управляет ещё двумя офшорными компаниями: CLYTIA ENTERPRISES LIMITED и ITI TECHNOLOGIES LTD.

Бенефициаром CLYTIA ENTERPRISES LIMITED может быть олигарх Алексей Хотин. Ранее этот же офшор имел отношение к нефтедобывающей группе Urals Energy. Ещё в 2005 году дочерняя структура «Татнефти» (тогда основной бенефициар «Зенита») продала порядка 27% банка именно Urals Energy. А в 2010 году эту компанию за долги выкупил банк «Югра» Алексея Хотина — она стала основой для его собственной нефтяной компании «Дулисьма» (впоследствии конфискованной).

Хотин в «Зените» – миллиарды на Кипре?

Получается, Алексей Хотин, с одной стороны, мог выступать реальным владельцем земельных участков в Истринском районе. При этом, как утверждают в Сети, якобы эти участки могли быть получены незаконным путём благодаря коррупции в команде нового на тот момент мэра Москвы Сергея Собянина.

Новости по теме: Российские политики и олигархи до сих пор владеют бизнесом и недвижимостью во Франции

С другой стороны, Хотин сам был бенефициаром «Зенита», который оперировал, в том числе, государственными деньгами «Татнефти». Вот вам и круговорот бюджетных денег в природе. Сейчас их нужно искать на Кипре?

А у самого олигарха, напомним, сейчас большие проблемы. В марте он был приговорен к девяти годам лишения свободы за хищение 17,3 млрд рублей средств вкладчиков своего банка «Югра». Его активы конфисковали. Правда, их уже успели украсть.

Если выяснится, что Алексей Хотин мог быть причастен к возможной афере с предполагаемым хищением средств банка «Зенит», его вновь могут осудить, а общий срок заключения окажется значительно больше.

Другие «заинтересованные» лица

ООО «Лэйклэнд» было ликвидировано в 2015 году, практически одновременно с реорганизацией «Фили Девелопмент». Его правопреемником стали ООО «Обушково», ООО «Красный поселок» и ООО «Новый Иерусалим», на которых остались участки и многомиллиардные долги. А Ольга Варламова оказалась как бы и не причём.

Впоследствии эти участки объединили с проектом уже возведенного ЖК «Сампо». При этом земля то не ликвидная – судя по тому, что участки в 71,5 гектаров пытаются продать уже не первый год.

УК ЖК «Сампо» — ООО «УК Браус», учредитель Маргарита Соболева. Она же бывшая директор ООО «Зенит Лизинг» банка «Зенит». Очевидно, что кредитно-финансовая организация могла поставить своего человека, чтобы тот присмотрел за реализацией имущества должников.

Возможно, на этом фоне в УК решили и подзаработать. Ранее на федеральном ТВ вышел репортаж о ситуации в «Сампо», где УК «Браус» якобы ограничила жителей комплекса – они не могут вызвать к дому такси, заказать курьерскую доставку, никого просто не пускают без пропусков. А чтобы этот пропуск получить – надо заплатить УК 2,5 тыс. рублей необходимо платить якобы на уплату земельного налога. Люди платить просто отказываются. И понятно почему, похоже на них пытаются повесить земельный налог продаваемых земель. Как раз вышеназванные три компании не уплатили налог в 2023 году.

Видео: ютуб-канал https://www.youtube.com/watch?v=DLQuDwI3hjE

Возвращаясь к владельцам участков – долги там громадные. Стоимость активов «Обушкино» — минус 68 млн рублей при кредиторской задолженности в 1,8 млрд рублей. Долги «Красного поселка» -735 млн рублей при стоимости активов минус 14 млн рублей; «Нового Иерусалима» — 1,2 млрд рублей. Что касается застройщика комплекса, «Микрорайон Кантри», стоимость её активов минус 1,6 млрд рублей, кредиторская задолженность — 3,3 млрд рублей. Убытки последнего по итогам 2023 года превысили полмиллиарда рублей.

Таким образом, совокупная кредиторская задолженность четырёх компаний, имевших отношение проекту, превышает 7 млрд рублей против цены лота в 3,8 млрд рублей. Куда делись ещё 3,2 млрд рублей?

Владелец ООО «Обушково» — Евгений Лашков, «Нового Иерусалима» — Юлия Чубарова, а «Красного поселка» — Николай Храмелов. Именно последний мог играть ключевую роль, т.к. он же является собственником застройщика «Микрорайон Кантри», где наблюдается самая большая «дыра» в финансах. На нём же, Храмелове другая фирма в Истринском ГО — ООО «П.Н — Девелопмент», занимается предоставлением бухгалтерских услуг. Видимо, считать умеют плохо (или, наоборот, хорошо) — стоимость активов минус 75 млн рублей.

Хотин в «Зените» – миллиарды на Кипре?

На вышеуказанные компании зарегистрирована земля и имеются долгосрочные обязательства, взятые на покупку этой земли. В месте с тем, в возможной афере могла участвовать ещё одна структура.

Непосредственным продавцом домов первой очереди выступала компания «Метриум». Контрольный пакет принадлежит московскому риэлтору Наталии Тихоновской. Ранее она работала управляющим партнёром девелоперской группы «Миэль». Впоследствии её основателя Григория Куликова задержали по подозрению в мошенничестве при строительстве коттеджного посёлка «Барвиха Village» на сумму почти 86 млн рублей.

Хотин в «Зените» – миллиарды на Кипре?

Впоследствии в самой структуре утверждали, что мошенничества не было, а ситуация стала результатом корпоративного конфликта в «Миэль», в котором руководство обвиняло именно Наталию Тихоновскую. Руководство утверждало, что Тихоновская похитила более 2 млрд рублей, и в отношении неё возбуждалось уголовное дело, а дело Куликова носит заказной характер.

Учитывая вышенаписанное, получается, что на девелоперском проекте в Истринском районе могли заработали все причастные, кроме банка «Зенит», на который спишут убытки после распродажи земель? На 2017 год 62% банка принадлежало «Татнефти», ещё почти 9% «Татнефть Ойл АГ». То есть, учитывая кредитные долги компаний-продавцов участка, в минусе осталось государство. Почему же в «Зените» не спешат писать заявление в органы? Вероятно, бенефициаром предполагаемого «схематоза» могли быть также руководители организации.

utro-news

Стрелочник
Стрелочник
http://strelochnik.com - Стрелочник - инсайд и коруппция в транспортной отрасли.